
I2S四选一
购买或查看详情请点击:https://item.taobao.com/item.htm?spm=a1z10.1-c.w4004-44640175.5.742e340c1fbu4Q&id=542093936729
四路音频I2S/IIS切换模块!四选一!I2S缓冲!I2S 4选1模块!
默认价格为散件,需要成品加8元!!!
此模块功能为最多四路I2S信号输入,选择其中一路传输至后面DAC解码器等设备!(只能在四路中选择一路进行使用,不能四路合成一路)。。。
此模块由单片机控制(板子上已经集成单片机并写好程序,不需要买家自己用单片机控制),买家只需要外接按键即可选择使用哪路信号(注意外接的是按键(无锁的)不是开关),并且带断电记忆功能(下次开机时自动使用上次所选择的那路信号)。当使用其中一路信号时彻底阻断其他三路信号避免干扰。每路信号最多可传输8条信号线,除了4条用来传输I2S信号剩下的四条可以用来传输其他信号比如DSDON信号静音信号等(当然也可以用剩下的四条线传输另一组I2S做四声道用,具体怎么用可以自由发挥)。
详细介绍:
板子上 IN-A IN-B IN-C IN-D 接口为四路信号输入。OUT接口为输出。But接口外接按键切换信号使用。POWER(或+ G)接口为电源接口供电电压直流5V。
需要注意的是当其中一条信号线比如D1做DATA数据线时,那么所有输入输出接口的D1必须都用做DATA;D2-D8也是同样的道理。
注意:各板子的GND只能接GND。D1-D8不能当GND用! D1-D8只能接信号用不能代替GND跟前后板子相连!!!跟前后板子的GND相连的时候只能用GND脚 !!!!!
电源接口的+接5V G接GND。接错会导致板子损坏!
But接口接按键时按键的两条线都要接在But接口上,请不要从其他地方引线,接按键的两条线也不能连接其他任何地方,否则出现任何问题后果自负!
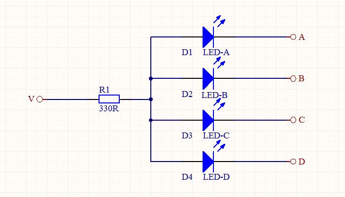
板子上 A B C D V 5个单字符的接口为接LED显示使用(新版V字符改为3.3V)!接法如下图:

购买或查看详情请点击:https://item.taobao.com/item.htm?spm=a1z10.1-c.w4004-44640175.5.742e340c1fbu4Q&id=542093936729
